快捷
|
门户
|
邮箱
|
AI
|
招聘
|
校友会
|
图书馆
|
审核评估网
|
EN
有球体育
学校概况
学校简介
历史沿革
学校章程
学校领导
组织机构
信息公开
院系设置
教育教学
本科生教育
研究生教育
国际生教育
继续教育
学科科研
科学研究
学科建设
学术期刊
社会服务
招生就业
本科生招生
研究生招生
留学生招生
继续教育
本科生就业
研究生就业
合作交流
科技合作
国际合作
走进华农
活动预告
大学文化
校园地图
实用信息
校园风光
×
快捷
门户
邮箱
AI
招聘
校友会
图书馆
审核评估网
EN
有球体育
学校概况
学校简介
历史沿革
学校章程
学校领导
组织机构
信息公开
院系设置
教育教学
本科生教育
研究生教育
国际生教育
继续教育
学科科研
科学研究
学科建设
学术期刊
社会服务
招生就业
本科生招生
研究生招生
留学生招生
继续教育
本科生就业
研究生就业
合作交流
科技合作
国际合作
走进华农
活动预告
大学文化
校园地图
实用信息
校园风光
有球体育
学校概况
学校简介
历史沿革
学校章程
学校领导
组织机构
信息公开
院系设置
教育教学
本科生教育
研究生教育
国际生教育
继续教育
学科科研
科学研究
学科建设
学术期刊
社会服务
招生就业
本科生招生
研究生招生
留学生招生
继续教育
本科生就业
研究生就业
合作交流
科技合作
国际合作
走进华农
活动预告
大学文化
校园地图
实用信息
校园风光
搜索热词
本科生招生
国际交流
期刊
生物论坛
社会招聘
毕业典礼
学科科研
科学研究
首页
/
学科科研
/
科学研究
科学研究
学科建设
学术期刊
社会服务
2025-04-30
《细胞》杂志发表华中农大水稻团队研究成果 ——我国科学家发...
2025-04-28
我校水稻研究团队揭示细胞器DNA向核基因组转移机制和规律
2025-04-22
我校学者在病死畜禽与不同非动物基生物质共水热转化处理技术领域取得新进展
2025-04-21
我校学者在猫肾移植技术领域获突破
2025-04-17
我校植物营养生物学团队揭示转录因子OsMYB67调控铜营养影响水稻抽穗的分子机制
2025-04-17
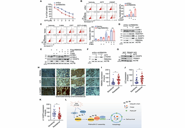
我校学者揭示TRIM21驱动的RBM38c K63链泛素化可促进DNA损伤诱导的自噬
2025-04-15
我校在山地生物多样性和生态系统服务方面取得新进展
2025-04-15
我校培育马铃薯品种“华薯16号”入选2025年度国家农作物优良品种推广目录
2025-04-11
我校作物养分管理团队深入解析植物光合作用的营养调控机制
2025-04-11
我国科学家解密陆稻抗旱根系密码,为培育节水稻提供新靶点
2025-04-11
张启发院士联合全球多位院士和学者倡议培育绿色营养超级稻 —...
2025-04-10
我校学者在研究能量代谢与寿命调节方面提出新见解
2025-04-08
我校在人工智能知识抽取模型泛化能力提升方面取得新进展
2025-04-08
我校学者揭示植物叶际和根际微生物组对气候变化的解耦响应和机制
2025-04-07
我校学者在南方红壤区重金属铬污染调控和修复方面取得进展
2025-04-03
我校油菜团队联合崖州湾国家实验室揭示油菜脂肪酸组成的遗传基础
2025-04-02
我校学者解析生菜叶片红色斑点形成新机制
2025-04-02
我校学者揭示微塑料重塑土壤微食物网加速养分周转的调控机制
2025-03-31
我校学者破解棉花化学脱叶分子密码,助力机械采收“叶净铃丰”
2025-03-30
我校学者合作解析油菜含油量表型可塑性的基因与环境互作机制
共288条
首页
上页
1
...
5
6
7
8
9
...
15
下页
尾页
第
/15页
跳转
星空手机官方网站
|
环球(中国)体育官方网站
|
新利网页版
|
leyu.乐鱼
|
乐鱼网站web版
|
乐鱼官方站页面登录入口
|
华体会平台
|
华体会手机网页版登录入口
|
星空官方网页版
|